
“企業發展過程中,創業激情逐漸消退,大家缺失使命感、危機感、責任感。”
“企業會議越來越多,但會議往往流于形式,解決不了實質問題,跨部門溝通成本越來越高。”
“大家都圍著領導轉,而不是圍著客戶轉,企業內部缺乏“內部客戶、互為客戶”的理念。”
“高層理念在天上飛,員工行為在地上爬,中層不理解高層語言,高層抱怨中層不接“仙氣”,中層抱
怨高層不接“地氣”,企業組織溝通成本居高不下。”
“企業文化說說可以,但做起來又是另外一回事情,結果成為“墻上文化”。”
“企業工資成本逐年提高,員工加班喊累,抱怨沒有加班工資,工作效率不高,做事相互推諉,重復、
無效勞動比較多。”
“老員工抱怨空降兵貢獻比自已少,但收入都比自已高,感覺老板喜新厭舊,空降兵感覺老板不授權,
得不到信任,能力發揮不出來。”
“企業流程制度越來越多,但企業效率與活力越來越低,大家抱怨以前一個電話搞定的事情,現在要經
過繁瑣的流程審批與漫長的等待。”

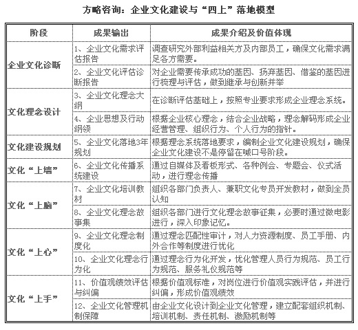
企業文化重在“化”,智盛強調企業文化建設貴在落地,提出“文化理念制度化,文化理念故事化、
文化故事行為化、文化行為績效化”四化落地原則,通過企業文化理念滲透到企業戰略、企業制度流程
、企業組織行為、員工個人行為,真正實現企業文化落地,從而讓企業文化轉化為企業的核心能力。方
略與優秀客戶合作開發了企業文化建設與落地“四上“模型,即”上墻、上腦、上心、上手“,經過
實踐不斷優化,形成了一套成熟的落地系統:


正確的價值觀勝過任何商業模式,企業績效背后的密碼是價值觀的力量,智盛幫助企業實現價值觀到組
織思維與行為習慣的形成,帶來持續績效改善。通過企業文化建設與落地,對內提升員工素質,對外提
升公司品牌形象,最終實現企業組織“統一目標、統一理念、統一行動”,減少內外交易合作成本。

企業文化理論是理念系統與邏輯的力量,企業文化實踐是將“理念”變成“信念”的力量,智盛企業文化
咨詢團隊堅持對企業文化理論研究與實踐總結,形成智盛企業文化建設與落地知識管理系統,其中企業文
化研究成果有:
1、企業文化理論研究
《企業文化的今生來世》
《企業文化的定義及邊界》
《企業文化的力量——企業第三種力量》
《企業文化因果邏輯——經驗管理到文化管理演變》
2、企業文化建設實務研究《世界及中國500強企業文化理念案例庫研究》
《企業文化“四上”模型》
《企業文化診斷及糾偏方法論》
《企業文化理念推導的邏輯》
3、企業文化落地實務研究
《企業文化解碼——基于文化理念的企業戰略管理》
《企業文化解碼——基于文化理念的企業制度流程管理》
《企業文化解碼——基于文化理念的組織管控與人力資源管理》
《企業文化解碼——基于企業文化理念的組織行為開發技術》
《企業文化解碼——基于價值觀崗位能力素質模型》
《企業文化解碼——基于價值觀領導力素質模型》
《企業文化解碼——基于企業理念的行為績效管理》 |